发布时间:2026-01-21 来源: 点击数:336 关闭
根据《河北省人工智能学会章程》相关规定,学会第六届理事会任期即将届满,须进行换届选举。经报请河北省科学技术协会及民政厅批准,河北省人工智能学会定于 2026年1月29日在石家庄亚太大酒店召开第七届会员代表大会,选举产生新一届理事会和负责人。
为贯彻落实国务院《关于深入实施“人工智能+ ”行动的意见》及《河北省推动“人工智能+ ”行动计划(2025—2027 年)》,推动人工智能与经济社会各领域深度融合, 同时加强会员单位间的交流与合作,学会将同期举办“人工智能+ ”行动计划论坛。论坛围绕“智赋燕赵,共创未来—河北省‘人工智能+ ’行动与实践 ”主题,开展学术研讨与技术交流,分享国内外人工智能前沿成果与实践经验,助力人工智能与我省各行各业的协同创新与高质量发展。现将会议有关事项通知如下:
一、会议主题
智赋燕赵,共创未来—河北省“人工智能+” 行动与实践
二、组织单位
(一)指导单位
河北省科学技术协会
(二)主办单位
河北省人工智能学会
(三)承办单位
石家庄铁道大学、中国联合网络通信有限公司河北省分公司、京津冀润泽(廊坊)数字信息有限公司
(四)协办单位
海光信息技术股份有限公司、深信服科技股份有限公司、石家庄铁大科贤信息技术有限公司、河北省算力产业技术研究院、石家庄市人工智能重点实验室
三、会议地点
石家庄亚太大酒店
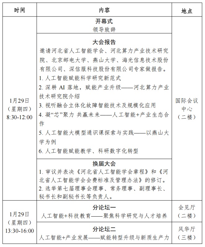
四、会议议程
.jpg)
五、参会人员
学会会员代表,第七届理事候选人,省内人工智能相关企业、高校、科研院所等单位领导和专家,特邀嘉宾与专家学者。
六、会议签到
1. 地点
石家庄亚太大酒店。
2. 时间
外阜人员:2026 年 1 月 28 日 14:00-20:00。
本市人员:2026 年 1 月 29 日 8:00-8:30。
七、其它事项
1. 此次会议不收取会务费、资料费。
2. 参会人员食宿费、交通费自理。
3. 请于 1 月 23日前扫码报名。
4. 联系人:
高丽芳:13630819252
张彦彦:15550045132
杨兴雨:15861819575
王 辉:15076161760
5. 亚太酒店联系人:
前台:0311-85999858
经理焦利沙:15832150121
河北省人工智能学会
2026 年1月18日
附件1:参会回执二维码
.jpg)
附件2:会场地址:石家庄裕华区青园街215号亚太大酒店(青园街与槐中路交叉口东南角)亚太大酒店距离石家庄高铁站仅5公里。
乘坐出租车:14分钟。
乘坐公共交通:地铁2号线直达酒店附近。
.jpg)
小程序